第17轮北京国安vs山东泰山票务公告
- 发布于:2024-06-25 18:06:21
- 来源:JRKAN直播
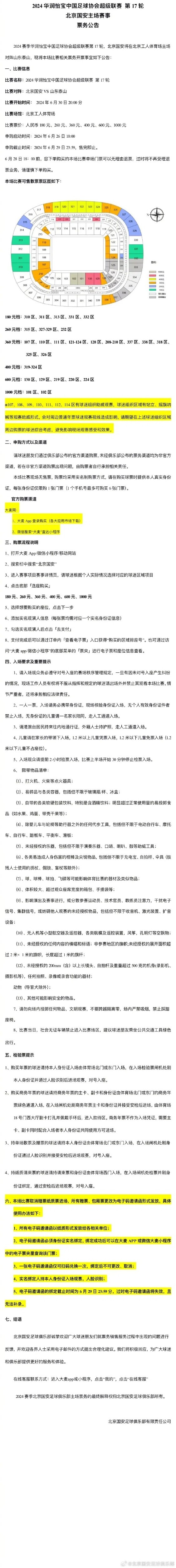
2024赛季华润怡宝中国足球协会超级联赛第17轮,北京国安将在北京工人体育场主场对阵山东泰山,现将本场比赛相关票务开票事宜如下公告,请各位球迷详细阅读图中的公告内容。
⏰⏰⏰ 6月26日10点,申购启动。
请各位球迷关注公告内容,及时购票~

相关资讯
- 中超 | 北京国安FIFA转会禁令已解除,冬窗可正常引进外援
- 中超 | 国际足联官宣,国安处罚取消,准入无碍,海牛欠6个月,寻求帮助
- 中超 | 黄希扬入选“感动重庆十大人物”建议人选,名单进入公示阶段
- 中超 | 蓉城和教练徐正源分数是正确的思路,这球队到了需要更新换代阶段
- 中超 | 中超球员总身价为1.36亿欧元海港1608万最高
- 中超 | 曾因踩单车成名的他,如今意外成上港新援热门,将跟李帅竞争首发
- 中超 | 中超变天!本土主帅过半,足协释放重要信号,北京国安或将跟进
- 中超 | 铜梁龙主场设在龙兴!中超专业球场达10座,济南黄河球场开始装饰
- 中超 | 中超像高考!海港能把送分题都拿下压轴题丢几分也能拿冠军!
- 中超 | 变天!中超多家俱乐部大洗牌,至少5队换帅,球员也有出入
最新资讯
- CBA | CBA排名大洗牌!北京称霸广东第三,青岛最大黑马,浙江吊车尾
- CBA | CBA又出一顶级后卫!替补登场狂砍32+4,球迷:他还是新秀啊
- 英超 | 阿尔特塔:加布里埃尔接近复出执教六周年是不可思议的旅程
- 英超 | 弗格森:曼联和当年的利物浦境遇相似,夺冠可能还要等10年
- 中超 | 北京国安FIFA转会禁令已解除,冬窗可正常引进外援
- 中超 | 国际足联官宣,国安处罚取消,准入无碍,海牛欠6个月,寻求帮助
- CBA | 徐杰17分9助攻广东战胜广州,郭艾伦9分4失误岁月神偷
- 英超 | 吉鲁:我参加2012年欧洲杯时,妻子从包里递给我阿森纳的合同
- NBA | 狂轰45分11板14助5断!东契奇刷爆NBA纪录,老詹迎来神级里程碑
- 英超 | 天空:哲凯赖什身体优势不再明显,他接球后容易丢失球权
