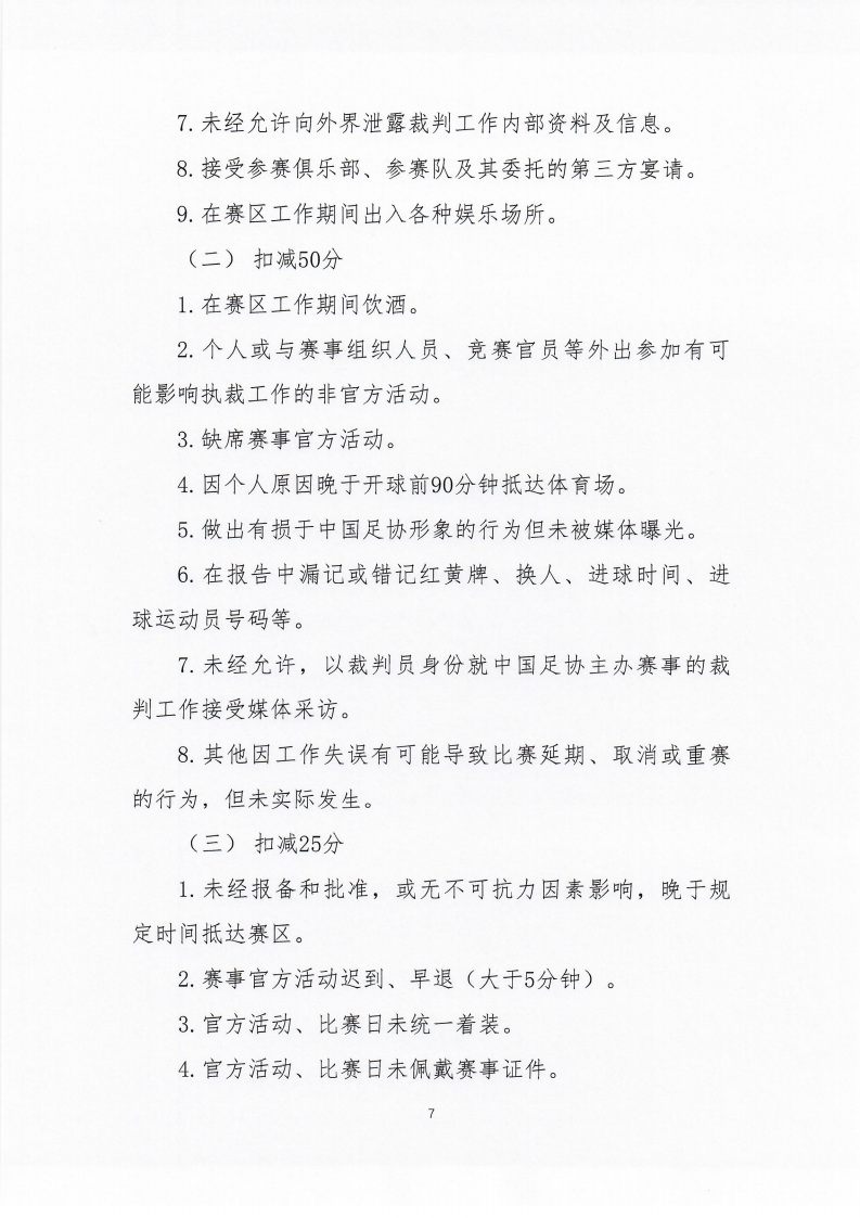
足协官方发布裁判升降级实施细则,每赛季中超都会有2名裁判降级
- 发布于:2024-06-28 19:15:05
- 来源:JRKAN直播

06月28日宣 中国足协发布裁判升降级实施细则,以维护职业联赛良好的赛风赛纪,建立公开、透明、风清气正的裁判工作环境。
足协新规概述↓
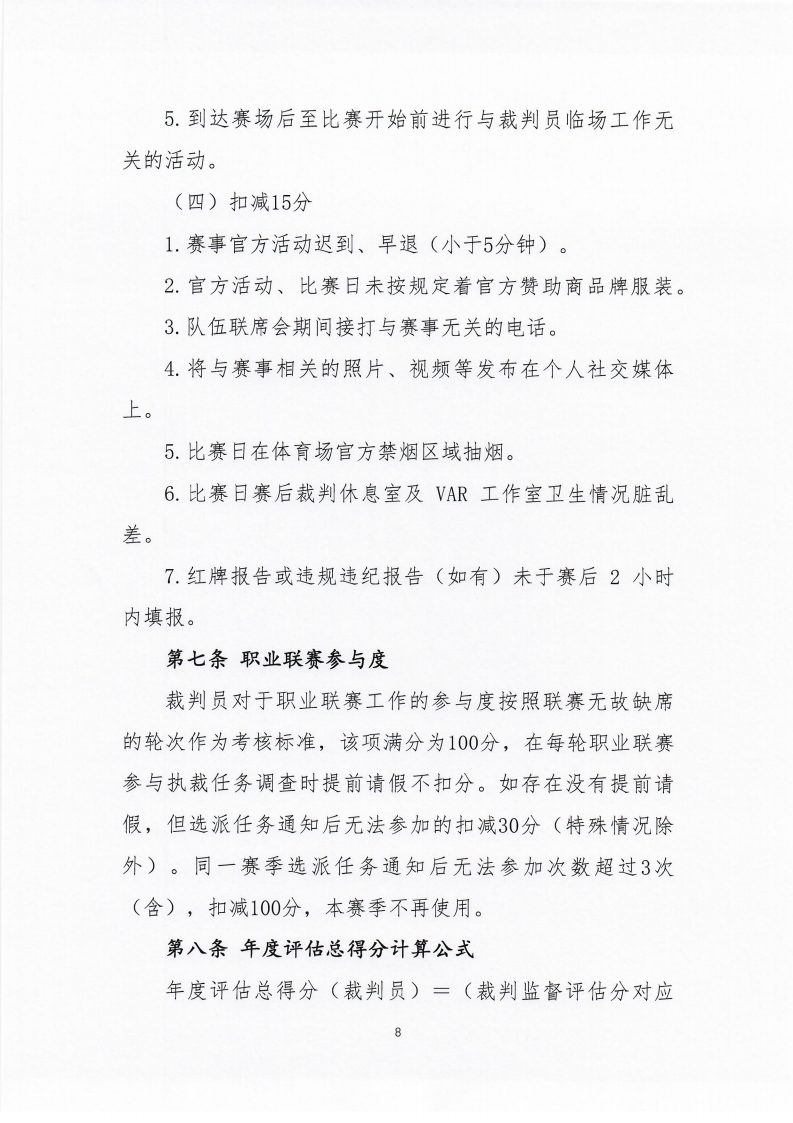
足协将从3个方面评估裁判工作,分别是业务能力60%、自我管理能力25%、职业联赛参与度15%。
其中主裁判业务能力分3个子项:裁判监督评估45%、关键事件错漏判数值45%、净比赛时间10%。
助理裁判业务能力分3个子项:裁判监督评估40%、关键事件错漏判数值30%、越位判罚准确率30%。
中超、中甲降级人数为裁判员和助理裁判员各2人, 中乙裁判员降级人数为5人。根据综合评估排序以及评优细则(另行颁布)排名靠前的升级,升级人数不少于上一级别职业联赛裁判人员降级人数。
中国足协文件↓


















相关资讯
- 中超 | 北京国安FIFA转会禁令已解除,冬窗可正常引进外援
- 中超 | 国际足联官宣,国安处罚取消,准入无碍,海牛欠6个月,寻求帮助
- 中超 | 黄希扬入选“感动重庆十大人物”建议人选,名单进入公示阶段
- 中超 | 蓉城和教练徐正源分数是正确的思路,这球队到了需要更新换代阶段
- 中超 | 中超球员总身价为1.36亿欧元海港1608万最高
- 中超 | 曾因踩单车成名的他,如今意外成上港新援热门,将跟李帅竞争首发
- 中超 | 中超变天!本土主帅过半,足协释放重要信号,北京国安或将跟进
- 中超 | 铜梁龙主场设在龙兴!中超专业球场达10座,济南黄河球场开始装饰
- 中超 | 中超像高考!海港能把送分题都拿下压轴题丢几分也能拿冠军!
- 中超 | 变天!中超多家俱乐部大洗牌,至少5队换帅,球员也有出入
最新资讯
- 德甲 | 德甲:多特蒙德状态稳定,门兴近期表现跳跃
- 英超 | 能否延续曼城近19次英超对西汉姆联保持不败且近6场全胜
- CBA | CBA排名大洗牌!北京称霸广东第三,青岛最大黑马,浙江吊车尾
- CBA | CBA又出一顶级后卫!替补登场狂砍32+4,球迷:他还是新秀啊
- 英超 | 阿尔特塔:加布里埃尔接近复出执教六周年是不可思议的旅程
- 英超 | 弗格森:曼联和当年的利物浦境遇相似,夺冠可能还要等10年
- 中超 | 北京国安FIFA转会禁令已解除,冬窗可正常引进外援
- 中超 | 国际足联官宣,国安处罚取消,准入无碍,海牛欠6个月,寻求帮助
- CBA | 徐杰17分9助攻广东战胜广州,郭艾伦9分4失误岁月神偷
- 英超 | 吉鲁:我参加2012年欧洲杯时,妻子从包里递给我阿森纳的合同
